孟杰貿易有限公司
CHINESE
ENGLISH
ABOUT US
ABOUT US
PROCESS
EQUIPMENT
PRODUCT
BUSINESS PARTNER
CONTACT US
NEWS
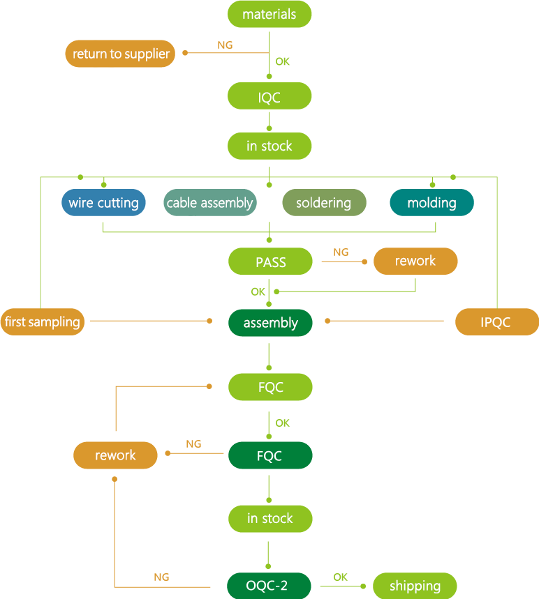
PROCESS
The quality Policy
to provide the most competitive price
high quality products
fastest L/T to customer
The Inspection system
Design by
web5000
網頁設計